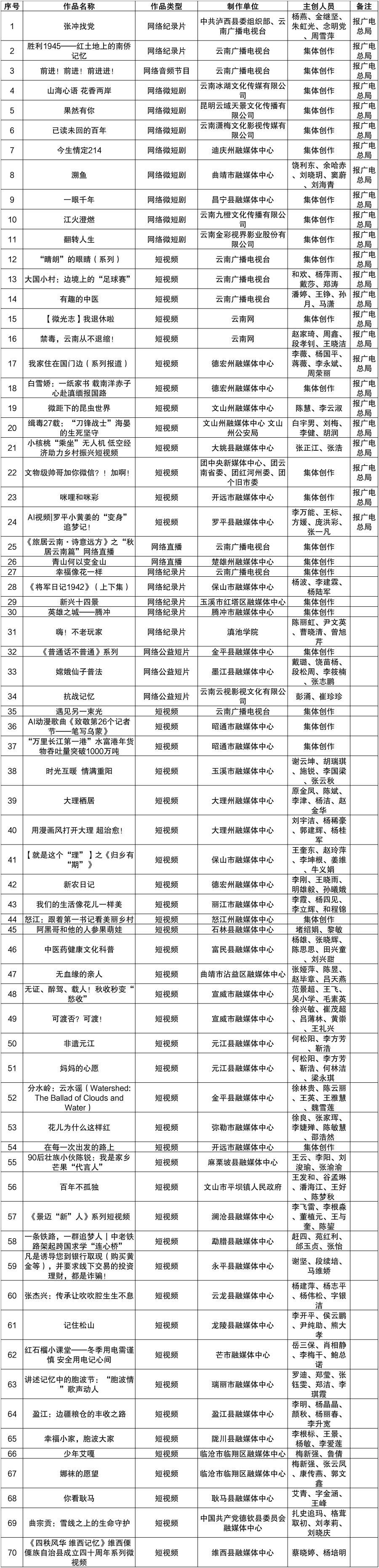
根据《云南省广播电视局关于开展2025年“视听新声彩云南”网络视听节目季度推优工作的通知》(〔2025〕—135),2025年12月23—24日,省广电局组织专家开展2025年第四季度优秀网络视听节目评审,从征集到的501件网络视听作品中,评选出《张冲找党》《山海心语 花香两岸》《已读未回的百年》《AI视频∣罗平小黄姜的“变身”追梦记!》等70件季度优秀网络视听节目,并从中择优24件作品参加广电总局2025年第四季度优秀网络视听节目评选,现予公示。
公示时间为2025年12月25日—12月31日(5个工作日),公示期内,如对评审结果有异议,请向省广电局机关纪委、网络视听节目管理处反映。
监督电话:机关纪委 0871—65310850
联系电话:网络视听节目管理处 0871—65415189
电子邮箱:sgdj2024@163.com
通讯地址:云南省昆明市人民西路182号
邮编:650031
附件:云南省广播电视局2025年“视听新声彩云南”第四季度优秀网络视听节目名单
云南省广播电视局
2025年12月25日

打印页面
| 分享到: